ทำความรู้จัก Fusaka : อัปเกรดใหญ่ Ethereum ปี 2025 ที่ยกเครื่อง Data, History และ UX ให้ Ethereum ยุค Rollup
Fusaka คืออะไร ทำไมอัปเกรดนี้ถึงสำคัญกับ Ethereum
วันที่ 3 ธันวาคม 2025 เครือข่าย Ethereum จะเปิดใช้งานอัปเกรด Fusaka บนเมนเน็ต ซึ่งนับเป็น ฮาร์ดฟอร์กใหญ่ครั้งที่สองของปี ต่อจาก Pectra ในเดือนพฤษภาคม
จุดสำคัญคือ วันนี้ Rollup กลายเป็นตัวแบกธุรกรรมและรายได้ค่าธรรมเนียมส่วนใหญ่ของ Ethereum แล้ว แต่ก็ยังติดข้อจำกัดเรื่อง
ปริมาณ “ดาต้า” ที่สามารถโพสต์กลับมาบนเลเยอร์ 1
ค่าใช้จ่ายในการโพสต์ข้อมูลเหล่านั้น
Fusaka จึงถูกออกแบบมาเพื่อ “คลายคอขวดด้าน Data” ผ่านฟีเจอร์หลักอย่าง PeerDAS (peer data availability sampling) ที่ให้วาลิเดเตอร์ตรวจสอบข้อมูล blob ของ Rollup ได้ โดยไม่ต้องดาวน์โหลดทั้งก้อน ลดภาระทั้งแบนด์วิธและสตอเรจ พร้อมเปิดทางให้เพิ่มความจุดาต้าได้อีกมากในอนาคต
ควบคู่กันนั้นยังมี
Blob Parameter Only (BPO) forks
การปรับ gas / block size
และการจัดการ history expiry
ทั้งหมดนี้ทำให้ Ethereum สามารถขยายขีดความสามารถแบบ “เพิ่มครั้งละน้อยแต่เพิ่มบ่อย” แทนการรออัปเกรดใหญ่ทีเดียวเป็นปี ๆ
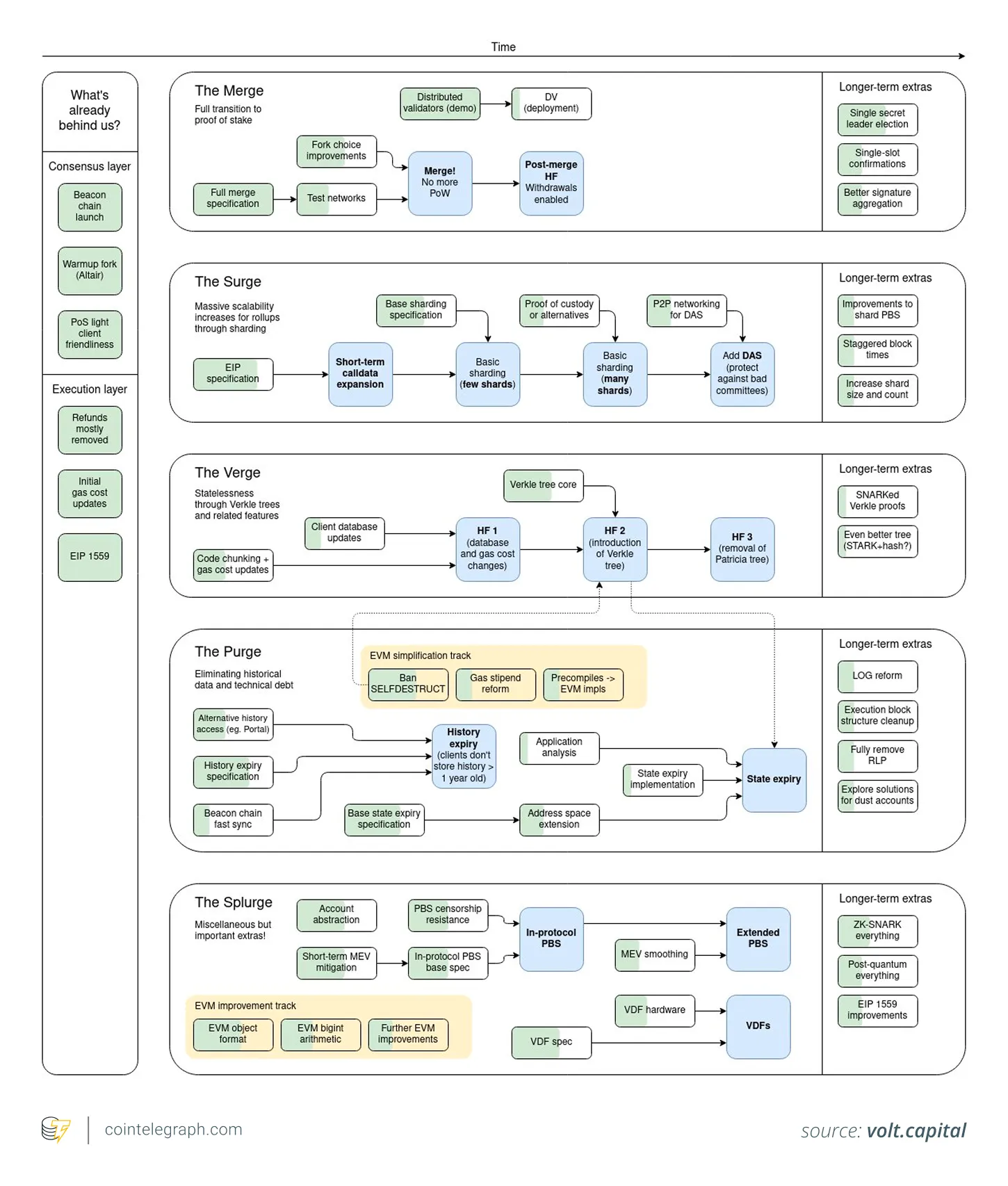
Fusaka บนโรดแมป Merge–Surge–Verge–Purge

ถ้าย้อนดูโรดแมประยะยาวของ Ethereum จะเห็นลำดับอัปเกรดสำคัญ ๆ ดังนี้
The Merge (2022): เปลี่ยนจาก Proof-of-Work เป็น Proof-of-Stake ลดการใช้พลังงาน ~99.9%
Shapella (2023): เปิดถอน ETH ที่ stake ไว้ ทำให้ระบบ staking มีสภาพคล่องมากขึ้น
Dencun (มี.ค. 2024): เพิ่ม EIP-4844 “blobs” หรือช่องทางเก็บดาต้าราคาถูกสำหรับ Rollup (protodanksharding)
Pectra (พ.ค. 2025): เพิ่มฟีเจอร์ account abstraction (EIP-7702) และปรับโครงสร้างการ stake เช่น เปลี่ยนเพดาน validator 2,048 ETH
ทั้งหมดนี้สอดคล้องกับโรดแมปย่อของ Vitalik: Merge, Surge, Verge, Purge, Splurge
Surge = เน้นสเกลผ่าน Rollup และ data availability
Verge / Purge = ทำให้โหนดเบาลง ซิงก์เร็วขึ้น ตัดประวัติที่ไม่จำเป็น
Fusaka ถือเป็นอัปเกรดแรกที่ “ดึงทุกคันโยกพร้อมกัน”
ช่วยสเกลดาต้าสำหรับ Rollup (Surge)
เดินหน้าตัด History และเบาโหนด (Verge / Purge)
พร้อมตั้งเป้าชัดเจนว่าจะผลัก Ethereum ไปสู่บทบาท L1 สำหรับ Settlement และ Data Engine ที่สามารถรองรับสแตกโมดูลาร์เกิน 100,000 TPS เมื่อรวม L2 ทั้งหมด
PeerDAS, Blobs และ Block ที่ใหญ่ขึ้น (แต่ยังปลอดภัย)
หัวใจของ Fusaka คือ EIP-7594: PeerDAS โดยก่อนหน้านี้ full node ต้องดาวน์โหลด blob ดาต้าทั้งก้อน จาก Rollup เพื่อยืนยันความถูกต้อง ทำให้การเพิ่มขนาด blob มีข้อจำกัด เพราะจะทำให้
โหนดต้องใช้เน็ตและสตอเรจเยอะ
Home staker เสี่ยงต้องอัปเกรดเป็นระดับดาต้าเซ็นเตอร์
PeerDAS แก้ปัญหานี้ด้วยการ
แบ่ง blob ออกเป็น “cell” เล็ก ๆ
ใช้เทคนิค sampling + erasure coding ให้วาลิเดเตอร์ดึงข้อมูลแค่บางส่วนแบบสุ่ม
ถ้าข้อมูลตัวอย่างเพียงพอ ระบบก็มั่นใจได้ว่าดาต้าทั้งก้อน “มีอยู่จริงในเครือข่าย”
ผลลัพธ์คือ
ลดแบนด์วิธและสตอเรจต่อโหนด
ปูพื้นให้เพิ่มความจุ blob ได้หลายเท่าในอนาคต โดยไม่บีบ home staker
เพื่อทำให้การเพิ่มความจุนี้ “ยืดหยุ่น” ขึ้น Fusaka ยังเพิ่ม
EIP-7892: Blob Parameter Only (BPO) forks
เป็นฮาร์ดฟอร์กไซซ์จิ๋วที่เปลี่ยนแค่ 3 ค่าพารามิเตอร์ของ blob: target, max, base fee factor
ทำให้ Ethereum สามารถ “ขยับความจุ blob ทีละสเต็ป” ตามดีมานด์ L2 ไม่ต้องรออัปเกรดใหญ่
ด้าน execution layer ก็มีการปรับ gas / block size ให้รองรับทรานแซกชันซับซ้อนมากขึ้น เช่น
ตั้ง เพดาน gas ต่อหนึ่งทรานแซกชัน (EIP-7825)
จำกัดขนาดบล็อกสูงสุดที่ 10MB ผ่าน RLP limit (EIP-7934) เพื่อปิดช่องโจมตีแบบ DoS
ปรับราคาและจำกัดการเรียก MODEXP precompile (EIP-7823 / 7883) เพื่อไม่ให้การคำนวณหนัก ๆ หนึ่งครั้งลากทั้งบล็อกให้ช้า
แปลเป็นภาษาคน: Fusaka ให้อิสระในการเพิ่มความจุและความซับซ้อนของบล็อกมากขึ้น แต่ใส่ “รั้วกันตกเหว” เพื่อไม่ให้โหนดธรรมดาตามไม่ทัน
อัปเกรดด้าน UX, Security และ Developer Experience
Fusaka ไม่ได้มีแต่เรื่อง “สเกลดาต้า” เท่านั้น ยังมี EIP ที่แตะประสบการณ์ใช้งานและเครื่องมือของนักพัฒนาโดยตรง เช่น
EIP-7917 – deterministic proposer lookahead
ทำให้รู้ล่วงหน้าบนเชนว่า “ใครจะเป็นคน propose บล็อกใน epoch ถัดไป”
สำคัญต่อ based rollup, pre-confirmation และ fast finality ที่อยากให้ผู้ใช้ได้คำยืนยันเร็ว ๆ แบบเชื่อถือได้
EIP-7951 – secp256r1 precompile (P-256)
เพิ่มการรองรับลายเซ็น P-256 ใน EVM
คือ curve เดียวกับที่ใช้ใน Apple Secure Enclave, Android Keystore, FIDO2, WebAuthn
เปิดทางให้ กระเป๋าเงินเชื่อมกับ biometric / passkey ของเครื่องโดยตรง ลดการพึ่ง seed phrase ทำให้ UX ใกล้เคียงฟินเทคกระแสหลัก
EIP-7939 – count leading zeros opcode
คำสั่งนับจำนวนเลข 0 ด้านหน้าของเลข 256 บิต
ทำให้การคำนวณระดับบิต, big integer, และ circuit ของ zk-proof บางแบบถูกและง่ายขึ้น
EIP-7642 – ขยายงานด้าน history expiry
อนุญาตให้ client ทิ้งข้อมูลเก่าบางช่วง (โดยเฉพาะ pre-Merge) ได้มากขึ้น
โหนดสามารถประกาศช่วงข้อมูลที่ตัวเองมีให้เครือข่ายรู้
ประหยัดสตอเรจได้ระดับ หลายร้อย GB ต่อโหนด และช่วยให้โหนดใหม่ซิงก์เร็วขึ้นอย่างมีนัยสำคัญ
ใครได้อะไรจาก Fusaka: L2, Validator และผู้ถือ ETH
1. Rollup และระบบนิเวศ L2
คือผู้ได้ประโยชน์ตรงที่สุด
PeerDAS + BPO ทำให้ “ช่องทางดาต้า” สำหรับ L2 ใหญ่ขึ้นและยืดหยุ่นกว่าเดิม
ค่าธรรมเนียม blob มีโอกาสถูกลงอย่างมีนัยสำคัญ โดยเฉพาะสำหรับเคสที่ยิงดาต้าเยอะ เช่น
DeFi ปริมาณเทรดสูง
เกม Web3
Social / messaging บน L2
ผลคือ L2 มีพื้นที่ทดลองโมเดลธุรกิจใหม่ ๆ มากขึ้น และการแข่งขันกันเรื่อง ค่าธรรมเนียม + UX น่าจะเดือดกว่าเดิม
2. โหนดและวาลิเดเตอร์
ด้านดี: sampling + history expiry ช่วยลดดาต้าที่ต้องเก็บและต้องโหลด ทำให้การเปิดโหนดใหม่/ซิงก์ใหม่ง่ายขึ้น
ด้านท้าทาย: เมื่อ BPO เพิ่มจำนวน blob ขึ้นเรื่อย ๆ โหนดที่มีทรัพยากรมากจะต้อง “แบกเน็ตอัปโหลด” หนักขึ้น ถ้าออกแบบไม่ดีอาจเอียงไปทางโอเปอเรเตอร์รายใหญ่ได้
ฝั่งสถาบันและผู้ให้บริการ staking มอง Fusaka เป็น “ตัวเปิดทาง” ให้การวางแผนโครงสร้างพื้นฐานระยะยาวง่ายขึ้น ทั้งด้าน throughput, ค่า gas และการจัดการประวัติข้อมูล
3. ผู้ถือ ETH
ในมุมผู้ถือเหรียญ Fusaka คือการจูน Ethereum ให้กลายเป็น
Settlement layer + Data engine สำหรับ L2
เพิ่มโอกาสให้มี activity มากขึ้นกลับมาลงที่ L1 ในรูปค่าธรรมเนียมและ blob fee
ซึ่งมีผลต่อ
รายได้ของวาลิเดเตอร์
โครงสร้างแรงจูงใจของผู้ stake ETH
แต่ก็แลกมากับความซับซ้อนของโปรโตคอลที่เพิ่มขึ้น ถ้าผู้ใช้ปลายทางไม่รู้สึกว่าค่าธรรมเนียมถูกลงหรือ UX ดีขึ้นจริง อาจโดนตั้งคำถามเรื่อง “สเกลเพื่อใคร” ได้เหมือนกัน
หลัง Fusaka: Glamsterdam และเส้นทางสู่ 100,000 TPS
อัปเกรดถัดไปในโรดแมปมีชื่อว่า Glamsterdam คาดว่าจะตามมาในปี 2026 โดยมีสองฟีเจอร์หลักที่ถูกพูดถึงแล้วคือ
ePBS (enshrined proposer-builder separation)
แยกบทบาทผู้สร้างบล็อก (builder) กับผู้เสนอร่างบล็อก (proposer) ในระดับโปรโตคอล
เป้าคือทำให้ห่วงโซ่ MEV โปร่งใสและปลอดภัยขึ้น ไม่ต้องพึ่งรีเลย์ภายนอกอย่างเดียว
Block-level Access Lists (BALs)
ทำให้การเข้าถึง state ภายในบล็อกมีประสิทธิภาพขึ้น
ช่วยรองรับการเพิ่ม blob capacity ในอนาคต
ถ้า Ethereum เดินตามโรดแมปนี้ได้ต่อเนื่อง การมอง Fusaka แค่เป็น “อีกหนึ่งฮาร์ดฟอร์ก” อาจจะน้อยไป เพราะมันคือจุดที่โรดแมปเริ่มกลายเป็น “โปรแกรมสเกลแบบมีทิศทาง”
เป้าหมายสุดท้ายคือ สแตกโมดูลาร์ที่วิ่งได้เกิน 100,000 TPS โดยไม่ทิ้งหลักการกระจายศูนย์ (decentralization) ที่ทำให้ Ethereum มีคุณค่าตั้งแต่แรกเริ่ม
อ้างอิง : cointelegraph.com